预见2025:《2025年中国航空装备行业全景图谱》(附市场现状、竞争格局和发展趋势等)
航空装备是指各类型航天器及其重大装备的总成。航空装备行业的发展对我国现代化交通体系建设、国家主权的维护、国内制造业产业链的整体构建等方面具有重要意义。
根据2016年国务院发布的“《中国制造2025》解读之:推动航空装备发展”,航空装备主要包括飞机、航空发动机及航空设备与系统三大部分。不同组成部分的详细定义如下:

航空装备的关键原材料有金属材料和复合材料两大类,包括钛合金、航空钢材、陶瓷基等特殊材料。中国航空材料行业的整体技术距离国际先进水平尚有一定的差距,部分高端产品仍需进口。但是近年来,中国部分航空材料企业加大了研发投入,技术创新能力不断增强,产品技术水平有所提高。中国部分航空材料技术已达到国际先进水平,其中部分产品开始出口海外市场。
航空装备制造是航空装备产业链的关键环节,主要为航空部件制造和航空装备整机。其中航空部件制造可分为机体、发动机及机载设备三大部分。机体是航空装备结构的主要构成,发动机是航空装备的动力来源,机载设备是指对航空装备飞行中的各种信息、指令和操纵进行测量、处理、传递、显示和控制的设备。航空装备的细分市场大致为军用航空装备以及民用航空装备两大类。


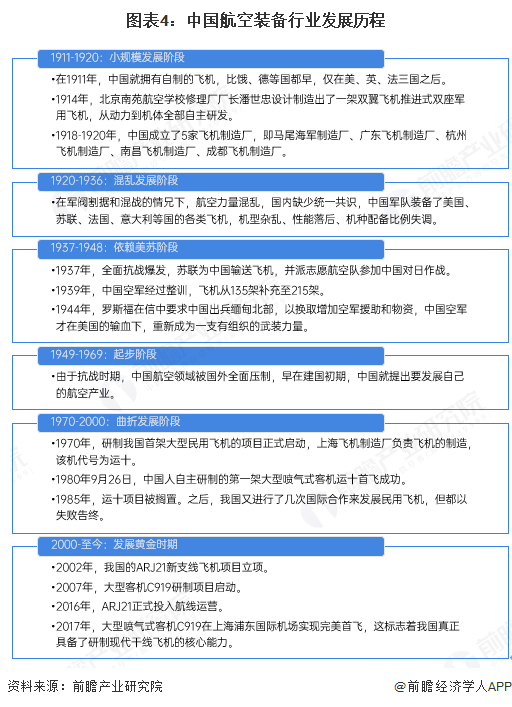
从发展历程来看,我国早在1911年就开始涉猎飞机制造领域,仅比1903年开云网页版 开云kaiyun莱克兄弟晚了8年,我国航空先驱冯如先生更是在1909年就在美国驾驶冯如1号成功试飞,所以在航空领域开始阶段,我国并没有比国际晚太多。但是受制于当时国内的政治经济环境,建国之前中国的航空装备制造发展存在着“积贫积弱”的发展特点。建国后,随着国内政局稳定和国家的大力支持,我国的航空事业才开始有起色。
进入新世纪后,随着中国“世界工厂”地位的逐步确立,中国在制造业领域长期的技术积累,中国航空产业逐步进入发展黄金时期。尤其是在国产C919成功试飞后,中国航空装备制造真正开始走向国际尖端领域。

航空装备作为代表国家先进技术的高端装备,近些年来,国家陆续出台各项产业政策,引导国产航空装备发往产业化、商业化、高端化发展,努力推进航空装备行业人才培养计划,为航空装备行业的发展提供了良好的政策环境。

当前,我国民航已成功研发并投产三款商业载客飞机,分别是MA60(涡轮螺旋桨飞机)、C909与C919。其中,C909是我国按照国际标准研制的具有自主知识产权的支线是我国按照国际民航规章自行研制、具有自主知识产权的大型喷气式民用飞机。
根据航班管家数据,截止2024年12月末,C909累计交付157架,C919累计交付16架。首架C919于2022年12月9日正式交付给中国东方航空,于2023年5月28日迎来商业首飞,开启常态化商业运营。

在我国客、货、邮航空运输市场需求不断增加的背景下,民航运力的投入不断加大,民航机队存量、增量均呈持续提升态势。根据民航局数据,我国民航机队规模呈现持续增长的趋势,运输机队规模从2006年的998架增长至2023年的4270架,复合增长率达到7.9%。

我国军用航空国产化道路历经引进、测仿、改进、创新四个过程,经过60余年发展,已具备战斗机、运输机、武装直升机/运输直升机、教练机等多机种系列飞机的研制能力。从我国空军的机队规模来看,近年来我国军用飞机数量在不断增加。《world air forces 2025》数据显示,2024年,我国空军机队规模达到3309架。

但与美俄等军事大国相比,我国的军用飞机总量仍有较大差距。截至2024年,美国军机总量占全球的24.8%,其次是俄罗斯占比8.2%、中国占比仅有6.3%。

目前世界商用航空发动机市场主要被欧美少数几家公司垄断。根据《Commercial Engines 2023》的数据,2022年7月1日-2023年6月30日,全球总共交付2376台商用航空发动机,市场主要是被CFM、P&W、GE和RR四家企业占据,其中CFM商用发动机交付量占比高达57%。

2024年11月,中国航发在第十五届中国航展上与10家重要客户签署1500余台航空发动机意向采购合同和合作协议,订单总金额超100亿元。
根据中国航空工业集团发布的《2024-2043年民用航空发动机市场预测报告》,未来20年内,中国商用航空发动机市场将迎来爆发式增长,预计交付量将达到1.9万台,市场价值超过3000亿美元,占据全球市场份额的五分之一以上。

2018年以来中国航空制造业企业营收总额呈现上升趋势,2022年达到4535亿元,初步结合代表企业平均营收增长水平,测算2024年中国航空制造行业营业收入超过5千亿元。

注:截至2025年1月,2023-2024年数据暂未发布,上述为初步测算数据,届时以官方数据为准。
我国航空装备制造业已经初步显现集聚特征,聚群化分布、区域分工日趋显现。目前已基本形成六大聚集区,包括环渤海、长三角、珠三角、中部地区、西部地区和东北地区,逐渐形成以长三角及中部的西安为核心,以珠三角、东北地区为两翼,以北京、天津、四川等研发、制造为支撑的航空产业格局。
从我国民用航空制造企业的区域分布情况来看,目前,我国航空制造业竞争者主要分布在江苏、四川、陕西、上海等地,其中江苏企业数量最多。

依托于航空装备制造行业的自然垄断行业特质,我国航空装备产业主要由航空领域的国有大型企业集团主导,历经数次战略性和专业化重组,形成中国航空工业集团、中国航发、中国商飞以及中外合资企业为主,众多原材料和零部件配套供应商为辅的企业格局。

随着信息技术的发展,航空装备的形态和应用方式正在发生革命性的变化。航空装备之间的信息联系日益紧密,而且与地面装备的协同能力也在不断增强,航空装备体系化、敏捷化、智能化的趋势变得越来越明显。

随着国产技术的快速突破,通用航空市场需求快速增长,国产替代市场潜力将被进一步释放,预计到2030年中国航空制造行业企业营业收入超过1.1万亿元,2025-2030年复合增速达到13%。

更多本行业研究分析详见前瞻产业研究院《中国航空装备行业发展前景预测与投资战略规划分析报告》
同时前瞻产业研究院还提供产业新赛道研究投资可行性研究产业规划园区规划产业招商产业图谱产业大数据智慧招商系统行业地位证明IPO咨询/募投可研专精特新小巨人申报十五五规划等解决方案。如需转载引用本篇文章内容,请注明资料来源(前瞻产业研究院)。
更多深度行业分析尽在【前瞻经济学人APP】,还可以与500+经济学家/资深行业研究员交流互动。更多企业数据、企业资讯、企业发展情况尽在【企查猫APP】,性价比最高功能最全的企业查询平台。
本报告前瞻性、适时性地对航空装备行业的发展背景、供需情况、市场规模、竞争格局等行业现状进行分析,并结合多年来航空装备行业发展轨迹及实践经验,对航空装备行业未来...
如在招股说明书、公司年度报告中引用本篇文章数据,请联系前瞻产业研究院,联系电话:。


前瞻产业研究院中国产业咨询领导者,专业提供产业规划、产业申报、产业升级转型、产业园区规划、可行性报告等领域解决方案,扫一扫关注。
预见2024:《2024年中国航空装备行业全景图谱》(附市场规模、竞争格局和发展前景等)开云网页版 开云kaiyun
收藏!2024年中国大气污染防治设备企业大数据全景图谱(附企业数量、企业竞争、企业投融资等)
收藏!《2025年全球玉米深加工行业技术全景图谱》(附专利申请情况、专利竞争和专利趋势等)
收藏!2024年中国起重机制造企业大数据全景图谱(附企业数量、企业竞争、企业投融资等)
预见2024:《2024年中国零售产业全景图谱》(附市场规模、竞争格局和发展前景等)
预见2025:《2025年中国航空发动机行业全景图谱》(附市场现状、竞争格局和发展趋势等)
2025年中国传媒行业细分市场分析 互联网视听行业进入高质量发展新阶段【组图】
2025年中国量子通信行业技术现状 我国量子通信技术各具优劣,专利总量不断增长【组图】
2025年云南省水力发电行业发展:中国第二水电资源大省,行业发展优势明显
2025年中国传媒行业细分市场分析 互联网视听行业进入高质量发展新阶段【组图】

